广东省2025年10月高等教育自学考试将于10月25日至26日举行,省教育考试院特别提醒广大考生:
一、提前打印准考证
2025年10月自学考试准考证于10月15日上午10时起在广东省自学考试管理系统(https://www.eeagd.edu.cn/selfec)开通打印。请考生提前用普通A4纸打印准考证并认真核对个人信息,考前认真阅读准考证中的考试时间、地点、考试注意事项等内容。考生在打印准考证过程中如遇问题,请向考区所在地市自考办咨询。考生所持的准考证不能伪造、变造或擅自涂改,严禁在准考证正反面书写、打印除准考证本身含有内容以外的其他任何文字或标记,考试过程中也不能作为草稿纸使用,否则将按规定严肃处理。
二、合理安排赴考时间
关注考试当天天气及交通状况,提前规划好出行线路,选择合理出行方式(自驾车请提前了解考点有无停车场地),提前1小时到达考点,留足存放物品和入场检查时间。考生到达考点后不得在考点周围逗留、聚集,应尽快有序入场。
三、携带相关证件
考生须持本人准考证和有效居民身份证原件(不含电子身份证)方可参加考试。如考生身份证件遗失,则须携带有效期内的临时身份证或公安机关开具的用于参加国家教育考试的身份证明入场参加考试(军人、港澳和台湾同胞、海外侨胞及外籍人士可持考籍登记的对应证件原件参加考试)。因手机不得带入考场,考场内无法通过查看手机内的电子身份证进行身份核验,故电子身份证不作为考试入场有效证件使用。
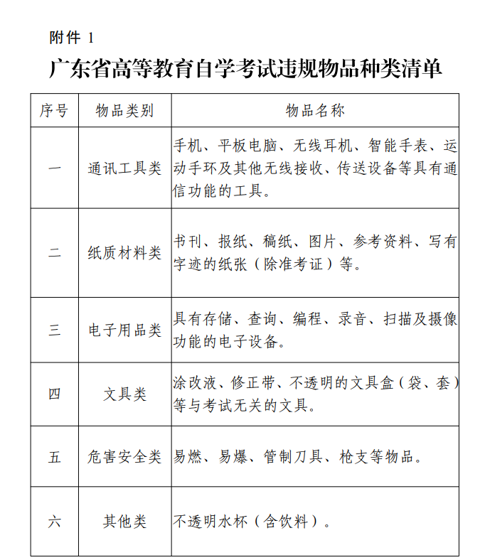
四、规范携带考试用品
准备考试需要的相关文具,如2B铅笔、黑色字迹的钢笔或签字笔、马克笔、直尺、三角板、圆规、橡皮擦等,除必要文具之外任何物品不准带入考场(《国家高等教育自学考试违规物品种类清单》见附件1)。严禁携带任何通讯工具(如手机、对讲机及其他无线接收、传送设备)、智能手表、运动手环、电子记事本、电子存储记忆录放设备、照相机、涂改液、修正带等与考试无关的物品进入考场。
特别提醒:根据国家高等教育自学考试的课程考核要求,考生在参加部分科目考试时,不允许携带使用任何型号的计算器(准考证上此类课程代码及名称前有标注“▲”符号)。没有明确规定不能使用计算器,但确有计算要求的课程,考生可以携带使用简单的、无程序存储功能的计算器。
五、自觉接受入场检查
考生应自觉接受在考点封闭区入口和考场入口进行的智能安检门安检、人工安检和随身物品等必要检查及身份验证(包括人脸识别技术和人工比对身份证检查)。
智能安检系统将对手机、照相机等金属类电子设备进行检测。
1.请考生不要携带钥匙、磁卡、打火机以及金属制作的手镯、戒指、项链、金属发卡等物品进入安检门,尽量不穿戴有金属装饰品的衣服、鞋帽等,避免因反复安检影响正常入场考试。考生应提前妥善安置个人物品,尽量不携带与考试无关的物品或贵重物品进入考点,以免丢失。
2.因身体特殊情况(如安装有心脏起搏器、金属牙具、使用助听器、孕妇等)、坐轮椅等无法进行安检的考生,请事先开具并携带由医疗机构出具的证明。
3.请考生预留足够时间进行安检,避免集中在考前安检造成拥堵,影响进场考试时间。考生因任何原因离开考试封闭区域或考场后需要再次进入的,均须再次进行安检。
考生应注意按照本次考试的有关要求,将与考试无关的物品一律存放在智能安检门之外考点指定的物品存放点。考点仅提供临时物品存放点,不承担物品保管责任。如发生物品遗失、错拿或遗忘等情况,责任由考生自行承担。
六、考试注意事项
1.考生领到试卷(含答题纸)后,须先检查核对课程名称、代码是否与报考课程相符,试卷有无分发错误、缺页、缺题或字迹不清等问题。如发现上述问题,应立即举手向监考员报告;开考后再行报告、更换的,延误的考试时间不予延长。
2.规范答题。答题前,考生须认真阅读问卷“注意事项”和答题纸上的“作答说明”,并按要求作答。按要求在答题纸规定的位置上正确、清楚地填写准考证号、姓名、考点名称、考场号、座位号等信息,并将条形码粘贴在“条形码粘贴处”栏框内。请在答卷指定区域内作答,在问卷或草稿纸上作答的,答题一律无效。严禁在答题纸上任意涂画或作标记。
3.落实笔迹信息采集要求。考生须进行课程笔迹信息采集,按要求在答题纸指定位置认真抄写“考生笔迹确认”部分规定文字,按教育部有关规定,未进行笔迹采集的课程合格成绩将无法转出外省。已到考生须在点名卡对应签名框内签名确认。
4.开考15分钟后不准进入考点参加当科考试,交卷出场时间不得早于当科考试结束前30分钟。交卷出场后不得再进场续考,也不得在考场附近逗留或交谈。考试终了信号发出后,应立即停止作答。严禁将试卷、答题纸和草稿纸带出考场。
七、遵守考试纪律
考场实行全覆盖、全时段网上监控和录像,监控视频和后期的录像回放将作为认定考试违规的依据,请考生自觉遵守考场纪律(《广东省高等教育自学考试考场规则》见附件2)。试题、答题纸、草稿纸等均属于涉考材料,不允许以任何形式拍照传出或带离考场。特别提醒:考试过程中考生如携带手机、智能手表等具有发送或者接收信息功能的设备,无论是否使用,均将依据《国家教育考试违规处理办法》(教育部令第33号)认定为考试作弊,取消当次考试所有科目成绩。
考生须严格遵守有关法律、法规和考试有关规定,诚信考试。如有违规行为,一经查实,将根据《国家教育考试违规处理办法》(教育部令第33号)等规定严肃处理,并记入国家教育考试诚信档案。有组织作弊、提供作弊器材或者其他帮助的;向他人非法出售或者提供考试试题及答案的;代替他人或者让他人代替自己参加考试等行为的,将根据《中华人民共和国刑法》规定追究相关人员法律责任。
《广东省高等教育自学考试违规处理事先告知书》和《广东省高等教育自学考试违规处理决定书》将采用电子送达方式,按照当次报考时考生确认的联系手机号码发送信息提醒,相关考生应及时登录广东省自学考试管理系统(https://www.eeagd.edu.cn/selfec)进行查收,违规处理相关文书上传至广东省自学考试管理系统后,考生即可同步查阅(广东省自学考试管理系统显示上传成功的日期视为相关文书的送达日期)。
八、提高警惕防受骗
请考生提高警惕,不要轻信各种兜售“试题或答案”的诈骗信息,不要参与不法分子通过散布“助考”等各种方式和手段进行诈骗犯罪活动,讲诚信、守纪律,自觉维护国家教育考试的公平正义,共同营造风清气正的考试环境。如有线索可及时与有关部门联系反映,共同抵制有害信息的侵扰,保护自己的正当权益。
预祝考生们取得理想成绩!



有关学历提升的任何问题,欢迎咨询关老师:15889942531(手机VX同号)